







Технические характеристики и размеры газобетонных блоков следующие:
Длина: 600 мм
Высота: 300, 240, 250, 300 мм
Ширина:
75, 100, 125, 150, 175, 300, 250 мм
60, 130, 180, 240 мм
Уровень плотности: 500, 600, 700, 800 кг/м3 (т.е. уровень 05, 06, 07, 08)
Класс прочности на сжатие: 3,5, 5,0, 7,5 МПа (т.е. уровень 35, 50, 75)
Значение усадки при высыхании: ≤0,8 мм/м
Теплопроводность: 0,11-0,22 ккал/м.ч.℃
Звукоизоляционные показатели: 40-47,45 дБ
Компонент
Процентное содержание
Зола/песок
70%
Негашеная известь
18%
Цемент
10%
Гипс
2%
Алюминиевая пудра
500 г/м³
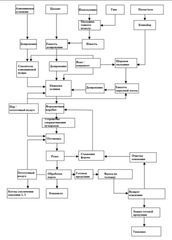
Зола/песок доставляется автоцистерной и хранится для резервного использования. Известь и гипс измельчаются в шаровой мельнице до тонкости 3500-4000 см²/г, затем поднимаются ковшовым элеватором в место хранения. Производственная линия может производить как изделия с добавлением золы, так и с добавлением песка. Пылеудаляющее оборудование обеспечивает соответствие стандарту GB16297-3012.
Раствор, известковый порошок и цемент дозируются отдельно и добавляются в заливочный смеситель в определенной последовательности. Во время смешивания подается пар для нагрева суспензии до 40-45°C. Время смешивания: 2-3 минуты. Система дозирования алюминиевого порошка включает хранение, дозирование и приготовление суспензии. Суспензия алюминиевого порошка добавляется в смеситель за 40 секунд до окончания смешивания. Весь цикл занимает около 4 минут. Управление осуществляется компьютерной системой.
После заливки выполняется стабилизация пузырьков, затем форма перемещается в зону отверждения. Температура предварительного отверждения: 40-45°C. Статическое время отверждения: 90-130 минут. После достижения прочности на резку заготовка извлекается из камеры.
Заготовка разрезается с шести сторон (продольная резка, прорезка канавок, высечка) с точностью размеров ±1 мм. Отходы резки перерабатываются системой утилизации и используются повторно. Режущий станок обладает высокой жесткостью и точностью.
Печь предварительного отверждения защищает сырой корпус от воздействия низких температур и сокращает цикл отверждения в автоклаве.
Время отверждения в автоклаве: 8-10 часов. Остаточный пар и конденсат используются для:
Конденсированная вода используется в процессах дозирования и мокрого помола после теплообмена.
После пропаривания заготовки автоматически укладываются. Формы транспортируются в зону зажима для очистки и подготовки к следующему циклу.

Общая годовая себестоимость производства 50 000 кубометров газобетона в год за одну смену составляет: 135,41 юаня × 50 000 кубометров = 6 770 500 юаней.
Экономическая выгода проекта по производству газобетонных блоков рассчитана исходя из заводской цены 280 м3 в юанях.
280 юаней/м3×50 000 кубических метров = 14 миллионов юаней, годовой доход от продаж 14 миллионов юаней.
Годовая валовая прибыль от продаж: 14 млн юаней - 6,7705 млн юаней = 7,2295 млн юаней
После завершения данного проекта годовая валовая прибыль составит 7,2295 млн юаней, инвестиции в основной капитал составят 9,4 млн юаней, срок окупаемости инвестиций составит 16 месяцев.
После анализа видно, что увеличение или уменьшение выручки от продажи продукции и эксплуатационных расходов на 10% оказывает незначительное влияние на прибыль, а проект обладает высокой способностью противостоять рискам.
1. Предварительная работа над проектом
1) Исследование рынка
2) Привлечение средств на проект
3) Проектирование завода
4) Подбор и обучение персонала
2. Строительство проекта
1) Строительство заводских зданий и различных вспомогательных сооружений
2) Строительство фундамента для линии по производству автоклавного газобетона
A. Заказ оборудования и обработка заказа
Б. Прибытие и установка оборудования
В. Тестовый запуск
Г. Производство
Реализация проекта займет около 150–180 дней с начала строительства до официального производства и эксплуатации.
1) Основными источниками загрязнения в промышленном производстве являются:
а) Отходящие газы: этот проект оснащен оборудованием для удаления пыли, выбросы CO2 и SiO2 соответствуют требованиям по выбросам отходящих газов.
б) Отходы шлака: Отходы шлака, образующиеся в ходе этого проекта, в основном представляют собой отходы и дефектный шлак, образующийся в процессе производства. Он не содержит вредных веществ и может продаваться после измельчения и использования в качестве кровельного изоляционного материала.
в) Сточные воды: поскольку в процессе используется оборотная вода, вся вода производства может быть переработана. Бытовые сточные воды сливаются в септики и регулярно очищаются, а дождевая вода сбрасывается в канализационную сеть.
г) Пыль: при производстве образуется небольшое количество промышленной пыли во время обработки сырья. Блоки удаления пыли настраиваются на верхней части дробилки с большим количеством пыли и других точек образования пыли, пылеуловители размещаются централизованно, чтобы соответствовать требованиям стандарта GB3095-2012.
д) Шум: Все источники шума оборудования на заводе соответствуют стандарту GB12348-2008, то есть ≤60 дБ днем и ≤50 дБ ночью.
1) Необходимо создать систему безопасного производства и сформировать руководящую группу по безопасному производству.
2) Операторы специальных должностей, такие как операторы котлов, крановщики, электрики и операторы автоклавов, должны пройти сертификацию до того, как они смогут приступить к работе, строго соблюдать эксплуатационные требования и усилить обучение по технике безопасности на производстве.
3) Для предотвращения различных транспортных происшествий в цехе необходимо организовать и четко обозначить транспортные и пешеходные зоны. Для обеспечения безопасности в цехе устанавливается определенное количество пожарных гидрантов.
4) В целях предотвращения различных случаев, связанных с электричеством, цех оснащается изолирующим оборудованием и инструментами, а его конструкция должна соответствовать действующим электротехническим нормам.
1) Обучение технического и управленческого персонала
А. Участие во всем процессе строительства на месте, монтажа, пробного запуска и опытного производства.
Б. Ознакомление с чертежами, инструкциями, ключевыми моментами и ключевыми моментами производственного процесса.
В. Перед началом строительства инфраструктуры организация посещения производственных предприятий аналогичного типа и масштаба.
2) Обучение ключевых рабочих: от каждого вида работ отбираются два ключевых рабочих с определенными знаниями и чувством ответственности, которые отправляются на трехнедельную стажировку на завод газобетона. Под руководством директора завода или персонала управления производством они осваивают производственные навыки, а затем по возвращении на завод вводятся в работу.
3) Обучение всех сотрудников перед началом производства: обучение всех сотрудников перед началом производства ориентировано на недавно принятых на работу рабочих и недавно принятых на работу менеджеров. Содержание обучения:
А. Базовые знания технологии производства.
Б. Обучение технике безопасности.
В. Обучение на месте производственным процедурам и навыкам.
Согласно требованиям производственного процесса, площадь производственного предприятия должна составлять 4400 м², а офисно-жилое здание — около 1000 м². Внутри цеха необходимо обеспечить вентиляцию и необходимое освещение, а вокруг участка должна поддерживаться хорошая транспортная среда для облегчения ввоза и вывоза сырья и продукции. В зависимости от ситуации с производством и продажами следует зарезервировать определенное пространство под склад готовой продукции. Общая установленная мощность производственного оборудования составляет 520 кВт.
1) Каркасная конструкция производственного цеха оснащена поворотным стропом. Подъемное устройство находится на высоте 4200 мм над землей. Высота цеха составляет 8 м. Основание выполнено из бетона марки С20 толщиной 150 мм, установлены вспомогательные пути и трубопроводы котла. Здание облицовано легкой стальной гофрированной черепицей. Внутренняя стена оштукатурена смешанным раствором толщиной 200 мм и окрашена белой краской. Территория завода соединена с распределительным помещением низкого напряжения подстанции прямыми подземными кабелями. Должны быть установлены распределительный щиток питания и распределительный щиток освещения, а также установлены приборы управления, защиты и измерения в соответствии с техническими условиями на энергообъект.
2) Офисно-жилое здание представляет собой двухэтажную кирпично-бетонную конструкцию, включающую офисные помещения, столовую для персонала, лабораторию и несколько общежитий.
3) Внешние перевозки осуществляются автомобильным транспортом, который передается на аутсорсинг без приобретения транспортных средств. Внутренние перевозки осуществляются комбинацией легкорельсового транспорта, ленточного транспорта и трубопроводного транспорта. Улучшить заводскую дорожную систему по мере необходимости и сформировать кольцевую планировку. Ширина дороги составляет 8-10 м, с бетонным покрытием и складами сырья и готовой продукции.
1. Система водоснабжения и водоотведения
1.1 Водоснабжение: водопроводная вода подключается к существующей муниципальной системе водоснабжения. На заводе создана сеть водоснабжения, которая используется для производства, проживания и пожаротушения. Суточный запас для одной смены при годовой производительности 50 000 куб. м составляет около 127 м3, включая бытовую и производственную воду. Количество может обеспечить 3-часовую потребность в воде для пожаротушения.
1.2 Дренаж:
(1) Сброс сточных вод невозможен.
(2) В системе производственного водоотведения используется система повторного использования воды, поэтому сброс производственных сточных вод отсутствует.
(3) Дождевая вода отводится непосредственно в городскую систему водостока через заводскую сеть водосточных труб (диаметром 1000 мм).
2. Электропитание
Стандарт электроснабжения построенного цеха по производству газобетона составляет 380 В/50 Гц, общая установленная мощность оборудования составляет около 520 кВт (включая мокрый помол), все оборудование внутри цеха имеет неэлектрический металлический корпус. Стальные трубы и кабели распределительной защиты должны быть надежно заземлены.
3. Газоснабжение
Для отверждения используйте насыщенный пар с давлением подачи 1,3 МПа и температурой пара 195℃.
Наши специалисты помогут подобрать оборудование под ваши задачи. Работаем с любыми видами промышленного оборудования из Китая.




